注意了!注意了!
又有9地发布考后审核通知——
❇甘肃、福建2地、湖南4地、天津、广西发布考后审核
废话少说,让我们进入正题
2022初级会计免费资料下载 <<<<<点击文字进入下载地址
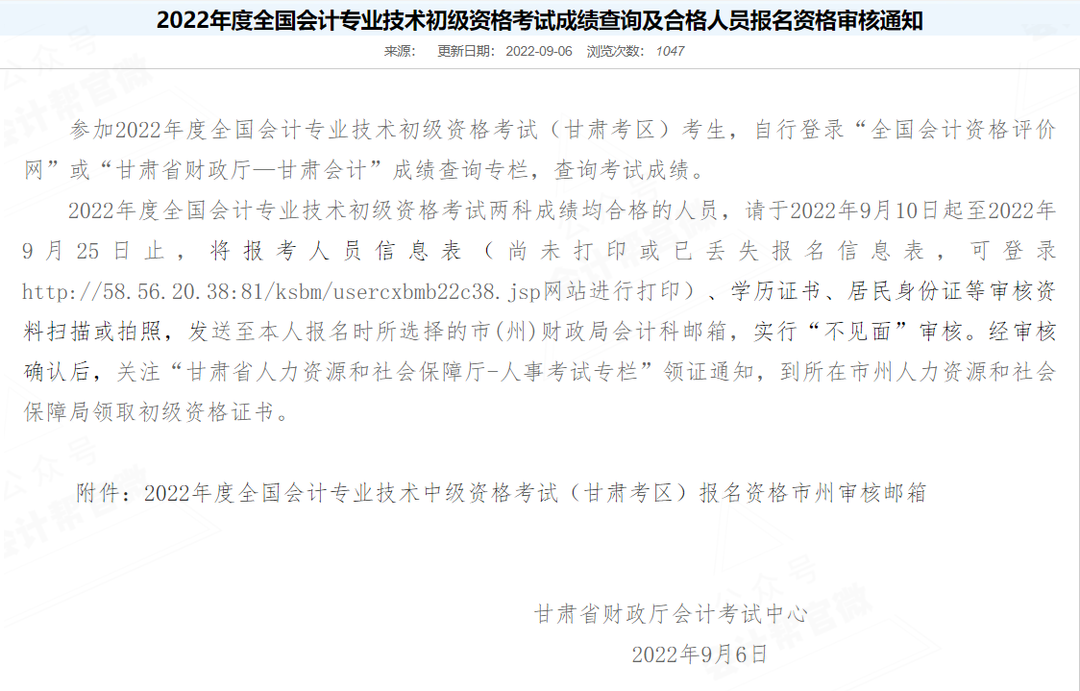
01甘肃
敲黑板:
审核方式:“不见面”审核,邮箱发送资料审核。
审核时间:2022年9月10日起至2022年9月25日止
审核资料:报考人员信息表、学历证书、居民身份证
查看公告原文:
参加2022年度全国会计专业技术初级资格考试(甘肃考区)考生,自行登录“全国会计资格评价网”或“甘肃省财政厅—甘肃会计”成绩查询专栏,查询考试成绩。
2022年度全国会计专业技术初级资格考试两科成绩均合格的人员,请于2022年9月10日起至2022年9月25日止,将报考人员信息表(尚未打印或已丢失报名信息表,可登录http://58.56.20.38:81/ksbm/usercxbmb22c38.jsp网站进行打印)、学历证书、居民身份证等审核资料扫描或拍照,发送至本人报名时所选择的市(州)财政局会计科邮箱,实行“不见面”审核。
经审核确认后,关注“甘肃省人力资源和社会保障厅-人事考试专栏”领证通知,到所在市州人力资源和社会保障局领取初级资格证书。
附件:2022年度全国会计专业技术中级资格考试(甘肃考区)报名资格市州审核邮箱
甘肃省财政厅会计考试中心
2022年9月6日
02 福建2地
福建漳州:
审核方式:现场审核,在报考时选择的报名点进行审核
审核时间:9月21日-9月23日(每天上午8:30-11:30,下午15:30-17:30)
审核资料:1⃣国家教育部门认可的学历或学位证书原件、2⃣考生本人身份证原件(香港、澳门、台湾居民应提交本人有效身份证明)
查看公告原文
根据福建省会计专业技术资格考试领导小组办公室《关于做好2022年度会计专业技术资格考试考后资格审核有关事项的通知》(闽会考办〔2022〕13号),现就漳州考区初级资格考后审核有关事项通知如下:
一、考后资格审核对象
1、参加我市2022年度初级考后资格审核的对象为参加我市2022年的初级会计专业技术资格考试的两个科目成绩同时达到60分以上(含60分)的考生。
二、 审核时间安排
9月21日-9月23日(每天上午8:30-11:30,下午15:30-17:30)。
三、审核地点、咨询电话
符合初级资格审核条件的人员在报考时选择的报名点进行审核,各县(市、区)、漳州台商投资区、招商局漳州经济开发区和漳州市直,现场审核地点、联系电话如下:
报名点 后审地址 联系电话
龙海区 龙海区石码镇团结路10号市财政局一楼会计股 6550543
长泰区 长泰区财政局五楼会管股 8320729
东山县 东山县电信大楼往西交通大楼606室会计股 5836231
南靖县 南靖县财政局四楼会计股 7829469
平和县 平和县政府大院内平和县财政局二楼会管股 5214606
华安县 华安县华丰镇平湖西路11号财政局二楼会计股 7358775
云霄县 云霄县云陵镇云平路44号财政局会计股 8524697
漳浦县 漳浦县绥安镇青年路21号县财政局四楼会计管理股 3223089
诏安县 诏安财政局四楼会管股 3325440
芗城区 芗城区财政局五楼会计股 2661815
龙文区 龙文区水仙大街121号财政局会计股 2131310
招商局漳州经济开发区 漳州招商局开发区招商大厦502室 6859327
漳州台商 投资区 漳州台商投资区角美镇文圃大道一号财政局304 6772270
漳州市直 漳州市芗城区胜利路25号市财政局517室会计科 2027963
四、审核需提供的材料
1、国家教育部门认可的学历或学位证书原件;
2、考生本人身份证原件(香港、澳门、台湾居民应提交本人有效身份证明)。
五、注意事项
各县、区、开发区财政部门务必在规定时间内根据《关于2022年度全国会计专业技术初级、高级资格考试福建考区考务日程安排及有关事项的通知》(闽会考办[2021]16号)所规定的报名条件进行审核,若考生不符合闽会考办〔2021〕16号文中所规定的报名条件,给予其单次全部科目考试成绩无效的处理;根据《人力资源和社会保障部关于专业技术人员资格考试违纪违规行为处理规定》(人社部令第31号),考生若存在提供虚假证明材料、以其他不正当手段取得相应资格证书或者成绩证明等严重违纪违规行为的,给予其单次全部科目考试成绩无效处理,并将其违纪违规行为记入专业技术人员资格考试诚信档案,记录期为五年。
漳州市会计专业技术资格考试领导小组办公室
2022年9月6日
福建龙岩:
审核方式:现场审核,报名所在地财政局进行现场审核
审核时间:2022年9月20日至9月23日(上午:8:30-11:30,下午:3:30-5:30)
审核资料:本人身份证(香港、澳门、
台湾居民应提交本人有效身份证明)原件、学历学位证书原件
↕滑动查看公告原文 凡通过2022年度全国会计专业技术初级资格考试的龙岩考区考生(初级考试的两个科目同时达到60分以上,含60分),请于2022年9月20日至9月23日(上午:8:30-11:30,下午3:30-5:30)到报名所在地财政局进行现场审核,现将现场审核事项通知如下: 一、现场审核所需材料:1.本人身份证(香港、澳门、台湾居民应提交本人有效身份证明)原件;2.学历学位证书原件。 二、市、县(市、区)财政局现场审核地点、咨询电话: 报名点 审核地点 联系电话 市直 新罗区华莲路138号金融中心A2幢22楼2229室(龙岩市财政局会计科) 0597-2212380 新罗区 新罗区登高中路108号(新罗区财政局5楼会管股) 0597-3296881 永定区 永定区凤城街道南通路6号(永定区财政局3楼会管股) 0597-5833650 上杭县 上杭县临江镇振兴路110号南楼4楼(上杭县财政局会管股) 0597-3842453 武平县 武平县平川街道政府路47号(武平县财政局五楼) 0597-4822026 长汀县 长汀县兆征路财苑大楼123号(长汀县财政局3楼会计监督股) 0597-6832526 连城县 连城县东环北路1号(连城县财政局6楼综合股) 0597-3322039 漳平市 漳平市和平中路138号(漳平市财政6楼会管股) 0597-7533991 龙岩市会计专业技术资格考试领导小组办公室 2022年9月6日
湖南衡阳、邵阳 、湘西 、张家界四地都采取公示审核的方式,考生查看公示名单即可,有任何疑问都可以咨询当地财政局。
湖南衡阳
公示时间:9月2日—8日 湖南邵阳 公示时间:9月2日至9月9日 湖南湘西 公示时间:9月1日至9月10日 湖南张家界 公示时间:9月1日至9月7日 敲黑板: 审核时间:报考资格审核与合格证书发放合并进行,通过报考资格审核的考生可以当场领取合格证书。合格证书预计将于3-4个月后发到我市,具体报考资格审核及发证时间后续通知。 审核方式:现场审核 审核资料:身份证原件、学历证书原件、考生报名表、如代领还需提供代领人身份证原件 成绩复核:下载填写《成绩复核申请表》,签字后将PDF或照片版申请表发到邮箱kjkscj@126.com,复核受理时间为2022年9月7日零时至2022年9月22日24时,过期不予受理。
敲黑板:
成绩复查:不受理考生复查原始试卷申请,不组织重新评卷
审核方式:公示审核
审核时间:公示审核时间为七个工作日
除此之外,贵州贵阳取消线下审核,改为线上审核,线上审核时间、方式、要求不变↓
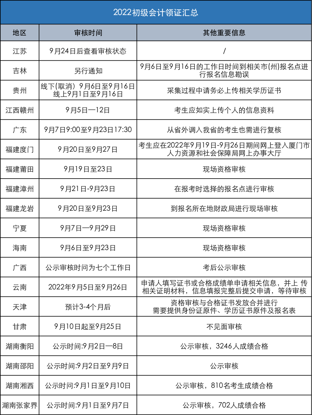
截至目前已有宁夏、海南、福建莆田、福建厦门、福建漳州、福建龙岩、江苏、吉林、贵州、江西赣州、广东、云南、广西、天津、甘肃、湖南衡阳 、湖南邵阳 、湖南湘西 、湖南张家界 共19地公布考后审核事项
可以点击大图查看审核时间,一定要在审核时间内上传自己的资料,否则直接影响初级拿证! 需要考后审核的区域主要是下图这些区域,没在表上区域的小伙伴直接等领证通知就行了!
kushe 酷舍网,财会类知识分享平台,欢迎访问http://www.kushe.com.cn/








支付宝转账赞助
支付宝扫一扫赞助
微信转账赞助
微信扫一扫赞助